English 中文 旧网站

yl6776永利集团早期生命与环境研究团队重建了过去20亿年海洋氧化模型的演变过程

文章来源: 发布时间:2026-01-14 08:51 作者:李哲萱 浏览量:4798

近日,yl6776永利集团早期生命与环境研究团队在《自然·地球科学》(Nature Geoscience)发表了以“A reversed latitudinal ocean oxygen gradient in the Proterozoic Eon”为题的研究论文。该研究通过分析过去20亿年以来I/Ca地球化学指标的古纬度分布,发现了元古宙海洋的氧气含量由赤道附近向中高纬度降低,氧气分布受产氧光合作用主导,为“氧气绿洲”式氧化模型;而显生宙海洋的氧气含量由赤道附近向中高纬度增加,氧气分布受海水温度与有机质再矿化作用主导,为类似现代的纬度控制式氧化模型。海洋氧化模型的转换与元古宙和显生宙之交的大气氧化过程相关,为研究6亿至5亿年前海洋生物的快速辐射与演化提供了重要古环境背景。

该研究由yl6776永利集团6776永利集团张兴亮教授与贺儒良副教授领衔的国际团队合作完成,主要作者还包括法国国家永利集团中心的Alexandre Pohl研究员和美国雪城大学的Zunli Lu教授。此外,yl6776永利集团的常超副教授、美国斯坦福大学的Jonathan Payne教授和Ashley Prow-Fleischer博士、加州大学河滨分校的Andy Ridgwell教授和弗吉尼亚理工大学的肖书海教授也参与了研究。

论文链接:https://www.nature.com/articles/s41561-025-01896-w

海洋氧气含量是影响早期生命辐射和演化的关键因素。海洋的面积极其广袤, 氧气含量的空间差异性很强。比如,早期地球海洋的氧气分布可能为生产力所主导的“氧气绿洲”模式,而现代大洋生产力勃发的水体更易缺氧,氧气的空间分布面貌截然不同。

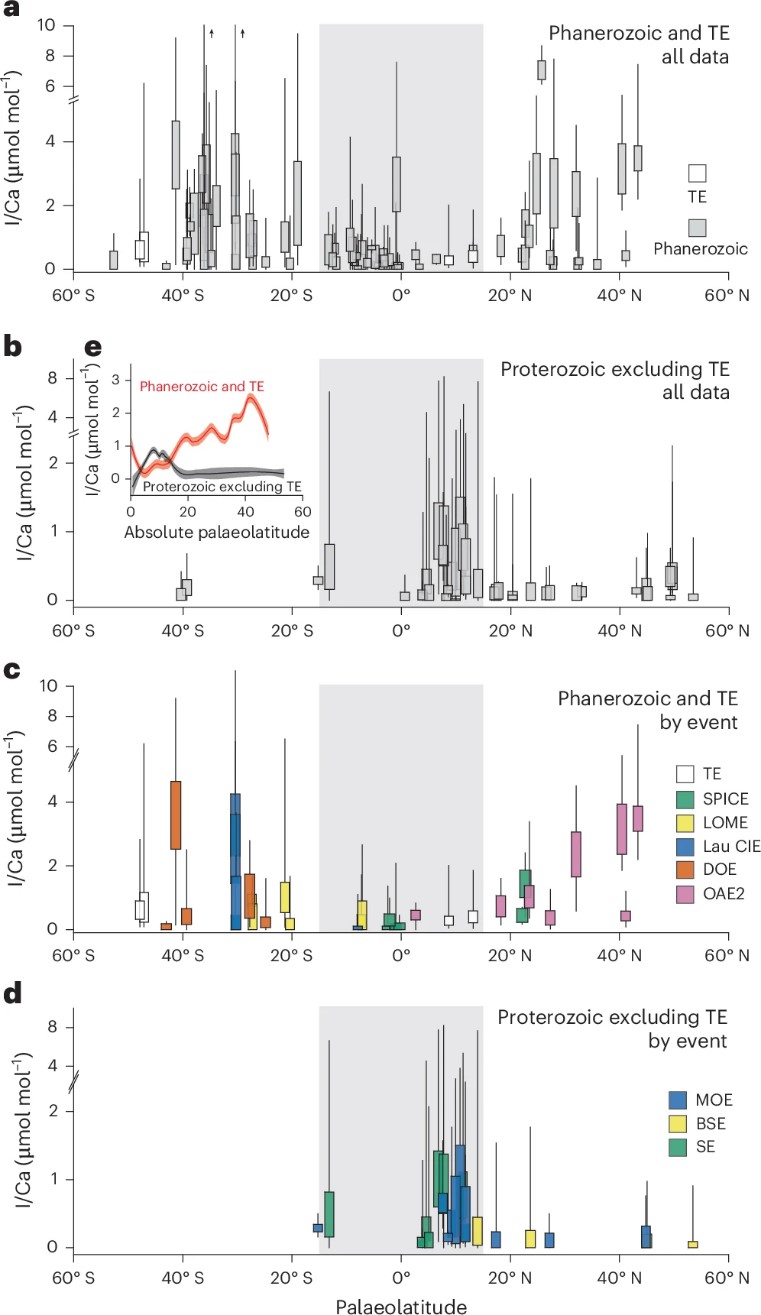
I/Ca指标可以记录海洋氧气含量的纬度梯度

现代海洋上层水体的氧气含量具有显著的纬度梯度,氧气由中高纬度向赤道附近递减,原因包括:温度对氧气溶解度的控制、低纬度大陆边缘易发育缺氧水体(OMZ)。氧气的纬度梯度影响了碘元素的氧化还原过程,海水中氧化态的碘酸根离子(IO3−)也呈现出由中高纬度向赤道降低的趋势,现生浮游有孔虫壳体的I/Ca比值(氧化还原指标)也具有类似的纬度梯度。因此, I/Ca指标可以记录地质历史时期海洋氧气含量的纬度梯度。


1 现代大洋上层水体氧气含量、碘酸根浓度、浮游有孔虫壳体I/Ca的纬度梯度

过去20亿年海洋氧气含量纬度梯度的演化:元古宙vs.显生宙

通过收集已发表的碳酸盐岩I/Ca数据并结合古地理模型,本研究分析了过去20亿年以来古海洋上层水体氧气含量的纬度分布规律。在元古宙,I/Ca高值多出现于低纬度地区,并向中高纬度递减,纬度梯度与现代海洋相反。直至显生宙,海水氧气含量的纬度梯度才转换为现代大洋模式,碳酸盐岩I/Ca比值由中高纬度向赤道附近降低。海水氧气含量纬度梯度的转变发生于元古宙与显生宙之交。


2  碳酸盐岩全岩I/Ca比值的古纬度分布:a) 显生宙,b)元古宙,c)仅显生宙的地质事件,d)仅元古宙的地质事件

数据与模型印证:从“氧气绿洲”到类似现代的纬度控制式海洋氧化模型

利用地球系统模型cGENIE,该研究模拟了全球上层水体氧气的空间分布。在高pO2时,氧气溶解度受控于温度的纬向梯度、低纬度地区有机质的再矿化过程,产生了中高纬度更富氧的显生宙纬度梯度。在低pO2时,温度与有机质再矿化的控制作用减弱,产氧光合作用产生的“氧气绿洲”开始主导上层水体氧气的分布,发育了低纬度更富氧的元古宙纬度梯度。这表明,在元古宙与显生宙之交,古海洋的氧化模型开始由“氧气绿洲”式向类似现代的纬度控制式转换。


3 地球系统模型中海洋上层水体氧气含量的空间分布及其与生产力的相关关系,b-c)pO2=1 PAL,d-e)pO2=0.0025 PAL

作者进一步定量化揭示了pO2增长与氧气纬度梯度反转的关系。首先,通过不同pO20.0025−1.0 PAL)和海洋营养元素储库([PO4]0.25−1.0 POL)的组合,得到36组模拟结果。其次,根据低纬度(<15°N/S)与中高纬度(15°−50° N/S)上层水体氧气含量的比值以量化纬度梯度:比值<1,低纬度更缺氧,即显生宙梯度;比值>1,低纬度更富氧,即元古宙梯度。结果表明,氧气纬度梯度反转的pO2阈值约介于0.5%−1% PAL(现今大气水平)。


4不同大气pO2和海洋营养元素储库([PO4])组合下的氧气纬度梯度,Ratio为氧气的纬度比值

多维度视角下地球宜居环境的演化

古海洋氧气含量纬度梯度的演化从时间和空间两个维度,描绘了大气氧气浓度与海洋生产力如何控制着海洋由零散分布的“氧气绿洲”逐步转变为整体富氧的过程,为地球宜居环境的演化提供了多维度视角。

Copyright©中国·yl6776永利集团(有限公司)官方网站-Official Website 版权所有
Baidu
sogou